Проекты 1С
Проекты 1С: кейсы автоматизации
Сопровождение
Сопровождение 1С: кейсы развития и поддержки
Отзывы
Отзывы клиентов о внедрении 1С и автоматизации процессов
Каталог программных продуктов 1С для бизнеса и учета
Программные продукты 1С
Рассылка бобдей
Это статьи, кейсы и практические материалы по автоматизации бизнеса на базе 1С
О нас
Опыт и экспертиза в автоматизации управления на базе 1С
Наш подход
Ценности, которые определяют работу с клиентами и внутри команды
Блог
Полезные статьи про 1С и другие IT-решений
Программные продукты 1С
Каталог программных продуктов 1С для бизнеса и учета

Автоматизация ручного процесса бюджетного планирования в агрохолдинге

Удобно получать материалы по e-mail?
Рассылка бобдей — это статьи, кейсы и практические материалы по автоматизации бизнеса на базе 1С
мы в Telegram 👇

Клиент и масштаб

Крупная группа компаний в агросекторе: 5 крупных предприятий и более 40 небольших юридических лиц, функции центрального офиса распределены между двумя площадками. Бюджетная модель сложная и включает порядка 25 взаимосвязанных бюджетов.
Для такого масштаба бюджет в Excel быстро превращается в зависимость от людей и переписок: процесс тянется, данные спорные, управленческие решения запаздывают.

Где болело и к чему приводило

Бюджетирование шло долго и нестабильно, потому что многое делали вручную.
План-фактный анализ запаздывал, потому что сверка и сбор занимали время.
Возникали разночтения по статьям бюджета и ошибки, потому что правила трактовали по-разному в разных компаниях группы.
В итоге полноценный процесс бюджетирования на уровень группы не вставал: цикл не держался, контроль появлялся поздно, а энергия команды уходила на ручные проверки вместо управления.

Логика решения

1) Единые правила, аналитики и состав форм

  • адаптировали бюджетную модель и регламент под автоматизацию;
  • определили состав аналитик;
  • закрепили правила заполнения статей;
  • сформировали детальный состав бюджетных форм с учетом ограничений системы;
  • выбрали подходы к реализации ключевых требований и зафиксировали их в проектном решении.
Это позволило унифицировать трактовку статей по группе, снизить количество ручных согласований и сделать план-факт сопоставимым между компаниями и центрами ответственности.

2) Автоматизация заполнения и консолидации

  • реализовали структуру хранения штатного расписания для целей бюджетирования;
  • разработали инструмент бюджетирования фонда оплаты труда;
  • настроили бюджетные формы и бюджетные отчеты;
  • реализовали алгоритмы автоматизированного заполнения и консолидации статей бюджета на основании планов продаж и штатного расписания.
Благодаря этому сбор бюджетов перестал зависеть от ручного ввода и «склеек» данных, сократились трудозатраты и снизился риск ошибок при заполнении.

3) Ролевая модель и пилотирование в продуктиве

  • доработали типовые механизмы доступа к объектам конфигурации и данным в соответствии с регламентами;
  • настроили ролевую модель и ограничения на уровне записей;
  • перенесли настройки в продуктив;
  • провели опытную эксплуатацию и внесли корректировки по ее результатам.
Это обеспечило управляемое разграничение доступа к бюджетам и устойчивую работу модели в эксплуатационном режиме.

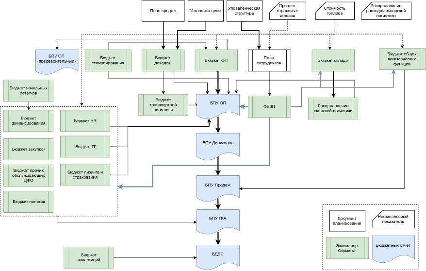
схема бюджетов

Почему типового функционала было недостаточно и как мы это обошли, не ломая ядро

У клиента управленческая структура группы заметно отличается от регламентированной. Чтобы сохранить сильные стороны типового бюджетирования и не усложнять сопровождение, мы точечно усилили решение:
  • Управленческая структура группы отличается от регламентированной → разработали дополнительные структуры хранения данных и доработали проведение бюджетов так, чтобы сохранить типовые механизмы построения бюджетов и формирования отчетности без усложнения ядра.

  • Фонд оплаты труда планируется в разрезе каждого сотрудника при большом объеме данных → реализовали отдельный документ и механизм бюджетирования ФОТ, потому что производительности типовой подсистемы было недостаточно для такой детализации и массивов.

  • Права доступа определяются регламентами ответственности → расширили ролевую модель и реализовали разграничение доступа на уровне записей, чтобы ограничения работали по данным и зонам ответственности, а не только по объектам.

  • Планы продаж и управленческое штатное расписание ведутся нетиповыми механизмами с расширенной аналитикой → разработали автозаполнение бюджетов на основе этих источников с сохранением требуемой аналитики и правил консолидации.

Что получилось

  • Бюджетирование группы стало процессом, который держится на правилах, а не на ручной сборке и переписках.

  • План-факт перестал зависеть от длинной ручной подготовки: данные собираются и консолидируются по заложенной логике.

  • Меньше ошибок в статьях и меньше спорных трактовок, потому что правила заполнения закреплены и работают одинаково для компаний группы.

  • Доступы к данным бюджетов стали управляемыми: ролевая модель и ограничения на уровне записей поддерживают регламенты ответственности.

Итог

Мы собрали бюджетирование группы в единый контур: единые правила и аналитики, автоматизированное заполнение и консолидация, ролевая модель и разграничение доступа. Это вернуло контроль за счет предсказуемого цикла и сняло типовые управленческие риски: поздние решения из-за задержки план-факта, ручные ошибки, споры по статьям между юрлицами и утечки чувствительных данных через слишком широкий доступ.
Удобно получать материалы по e-mail?
Рассылка бобдей — это статьи, кейсы и практические материалы по автоматизации бизнеса на базе 1С
мы в Telegram 👇

Может быть интересно

      Удобнее следить за материалами в соцсетях?

      Мы публикуем статьи, кейсы и практические разборы по автоматизации бизнеса на базе 1С в наших каналах